近日,《国务院关于做好自由贸易试验区第七批改革试点经验复制推广工作的通知》印发。通知指出,建设自由贸易试验区(以下简称自贸试验区)是党中央、国务院在新时代推进改革开放的重要战略举措,肩负着更好发挥改革开放综合试验平台作用,为全面深化改革和扩大开放探索新途径、积累新经验的重大使命。按照党中央、国务院决策部署,自贸试验区所在地区和有关部门结合各自贸试验区功能定位和特色特点,全力推进制度创新实践,形成了自贸试验区第七批改革试点经验,将在全国范围内复制推广。其中,知识产权相关工作内容摘编如下:
(一)在全国范围内复制推广的改革事项。
3.金融开放创新领域:“跨境人民币全程电子缴税”、“对外承包工程类优质诚信企业跨境人民币结算业务便利化”、“证券、期货、基金境外金融职业资格认可机制”、“动产质押融资业务模式”、“科创企业票据融资新模式”、“知识产权质押融资模式创新”等6项。
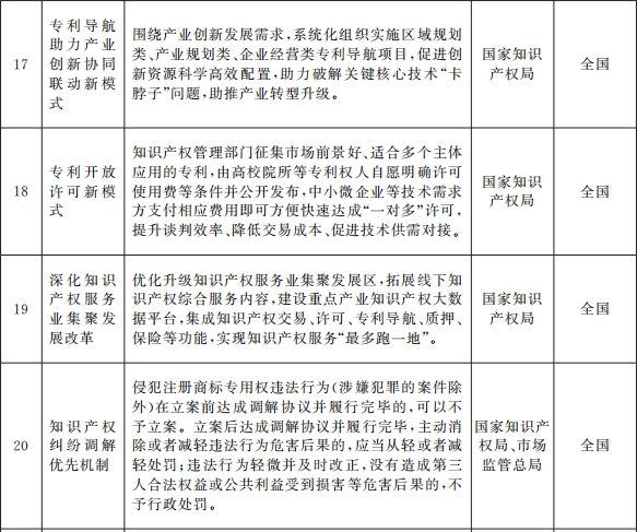
4.产业高质量发展领域:“制造业智能化转型市场化升级新模式”、“健康医疗大数据转化应用”、“专利导航助力产业创新协同联动新模式”、“专利开放许可新模式”、“深化知识产权服务业集聚发展改革”等5项。
5.知识产权保护领域:“知识产权纠纷调解优先机制”、“知识产权类案件‘简案快办’”、“专利侵权纠纷‘先行裁驳、另行请求’裁决模式”等3项。
(二)在特定区域复制推广的改革事项。
1.在自贸试验区复制推广“推广知识产权海外侵权责任险”。
自由贸易试验区第七批改革试点经验复制推广工作任务分工表(摘编)



(摘编自中国政府网)
点击下方链接,了解通知及附件详情。
https://mp.weixin.qq.com/s/-0-h9Avjl3i0NWBk8jl0gQ?scene=25#wechat_redirect

