无锡市知识产权保护中心关于调整专利预审服务分类号的通知
发布时间:2024-01-05
各有关单位:
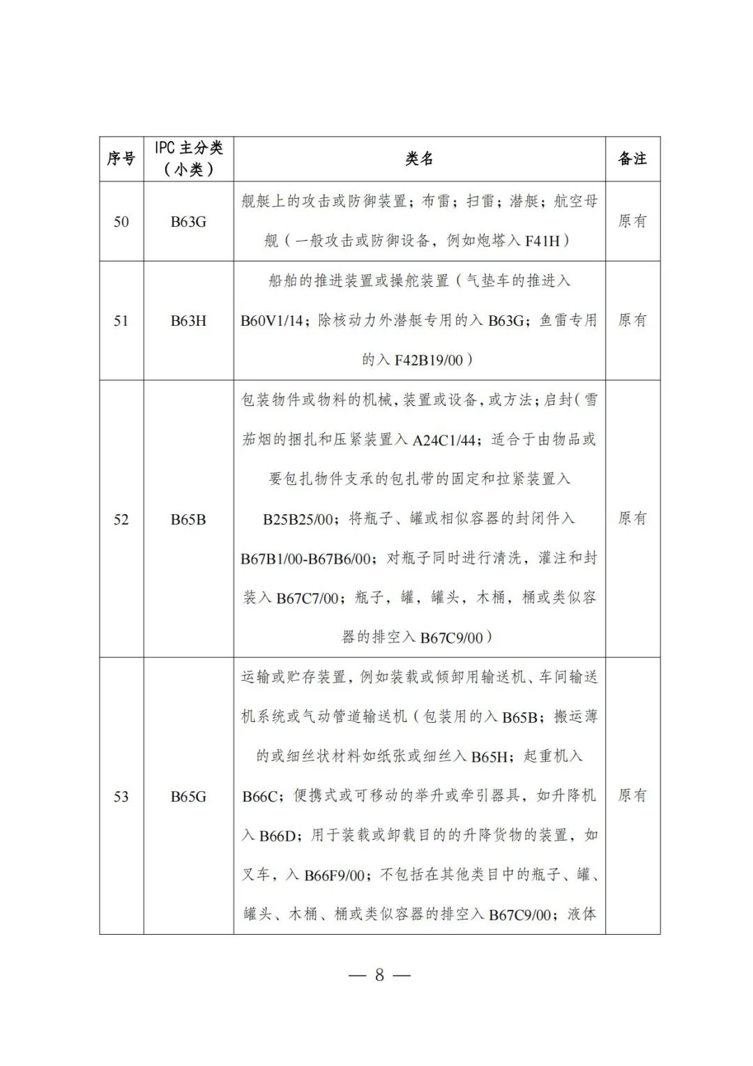
经国家知识产权局核定,无锡市知识产权保护中心专利预审服务分类号新增5个国际专利分类(IPC)(见附件)。
特此通知。
附件
无锡市知识产权保护中心专利预审服务分类号














无锡市知识产权保护中心
各有关单位:
经国家知识产权局核定,无锡市知识产权保护中心专利预审服务分类号新增5个国际专利分类(IPC)(见附件)。
特此通知。
附件
无锡市知识产权保护中心专利预审服务分类号














无锡市知识产权保护中心
无锡市滨湖区建筑西路583号汇创大厦2号楼2楼
电话:0510-88722618,传真:0510-88727828
Copyright © 无锡市知识产权保护中心 版权所有 ICP备案编号:苏ICP备2022017584号

